关怀版
首页
2026年世界杯18强赛主场
渝快办
世界杯亚洲区直播免费观看
环境质量
首页
>
2026美加墨世界杯比赛时间
>
大气环境质量
>
空气质量排名
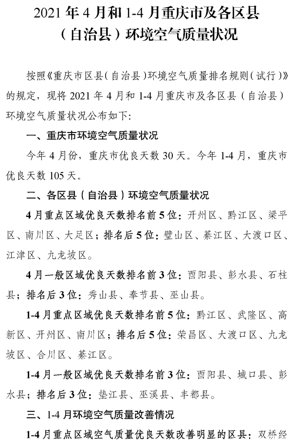
2021年4月和1-4月重庆市及各区县环境空气质量状况
日期:
2021-05-21
【
字体:
大
中
小
】
2026年年世界杯